时间shijian:2024-05-13 13:04:49 奥顺aoshun源码 bazi八字网
山水局势与挨星应合致凶吉详细信息
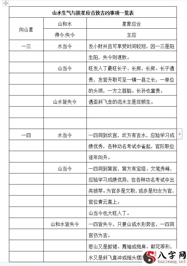
第一(diyi).理气大门口、动惩处向星为主导(zhudao)星,相匹配xiangpipei于附注中的水得令或水失 令。
第二.凸出的静态数据物件,如宝塔baota面板mianban、房屋建筑,相匹配于附注的山得令或山huoshan失令。
第三.山、水发火,规定所收(suoshou)的水要zhengpei正配、suoshou所收的高山要正配zhengpei。
按马泰青高手(gaoshou)的基本原理:
峰秀水曲者贵,峰肥水大者dazhe富,出角色俊美雄浑(xionghun)亦在这里上分。
马gaoshou高手说:
群山粗雄者cuxiongzhe出人必强大强烈,得运则生鲠直男勇之贵人相助,失运则生(shiyunzesheng)危险横蛮之贱货(jianhuo);
群山平整(pingzheng)者出人必淳厚youyi友谊,得运则生庄重公平之guirenxiangzhu贵人相助,失运则生庸儒卑劣之贱货;
一家一户阴宅有好几处,阳宅则一处占多数(zhanduoshu),每一处阴宅的山、shuideling水得令、失令所主吉应、凶应(xiongying),功效大、小需看其远(qiyuan)与近,马泰青《三元地理辨惑(bianhuo)》diqi第七问:
发富(fafu)发贵,为贫为贱或贱而富或贵而贫(guierpin)或荣华富贵而夭绝或困穷而丁
寿,是局势(jushi)相悖?,是行气相悖?
答曰:jushi局势行气俱有之,山水得运则荣华富贵,山水失运则困穷(kunqiong)固属毫无疑问。其贱而富者(fuzhe),biyuan必远坟非地,新坟得地故也;
其贵而贫者(pinzhe),必山龙得运,向水失运故也;
其荣华富贵而夭绝者,必旺运已尽,煞运营yunying和管理安全事故也;
其困穷而丁寿者,必地本非地(feidi)而向水得令有吉无凶故也;
阳宅(yangzhai)风水(fengshui)的凶吉xiongji不只依玄空yixuankong飞星风水(fengshui)分辨,蒋大鸿的《天元五歌·阳宅yangzhai》虽是gongbu公布广为流传,但数百年来很少人可解其奥,最先是为其注释者zhangzhongshan章仲山不解yuanzhu原著小说(xiaoshuo)本意,章氏(zhangshi)经典著作的《天元五歌阐义》于阳宅(yangzhai)篇是彻底偏移蒋氏原著(yuanzhu)小说(xiaoshuo)的机理和本意的。
《沈氏玄空》说白了的双旺星会(xinghui)向,山水聚秀于(juxiuyu)前;双旺星会(xinghui)坐山水聚会(juhui)活动于后,纯是荒诞(huangdan)之论:
山水聚秀于前,挨双旺shuangwang星会向,如果是煞水,财和丁很可能shifen十分艰难;如果是煞山,旺丁发贵的水平很可能大幅度(dafudu)缩水suoshui,yaofu要富与贵双收则是痴心妄想,缘木求鱼(yuanmuqiuyu)。





玄空飞星
深入shenru解析玄空飞星排盘(paipan)的奥秘与应用技巧
玄空飞星(feixing)排盘解析
1011个网友wangyou看过
2025-12-20
玄空飞星
玄空(xuankong)飞星开运 玄空(xuankong)飞星实例讲解(jiangjie)
html body { font-family: Arial, sans-serif; line-height: 1.6; margin: 20px; background-color: #f9f9f9; color: #333; } h1, h2, h3 { color: #0056b3; } h1 { text-align: center; } .container { max-width: 800px; margin: auto; background: white; padding: 20px;
733个网友看过(kanguo) 2025-12-20
玄空飞星
玄空飞星(feixing)方法fangfa专业排盘(paipan)解析 引言 玄空feixing飞星是中国传统风水学中的一种重要(zhongyao)方法fangfa,主要用于分析和预测空间(kongjian)huanjing环境对人居(renju)生活的影响yingxiang。通过对时间和kongjian空间的结合,玄空飞星feixing方法(fangfa)能够详细揭示(jieshi)家居、办公室等环境(huanjing)的吉凶运势。本文将深入探讨玄空飞星(feixing)的排盘paipan原理、方法(fangfa)及应用(yingyong),帮助bangzhu读者(duzhe)更好地理解这一古老(gulao)而深奥shenao的学问。
658个网友(wangyou)看过 2025-12-20
玄空飞星
前不久,自己(ziji)报名参加(canjia)了几次婚宴。新手新房(xinfang)里边,放了石榴、花生仁、...
67个网友看过(kanguo) 2024-05-13
玄空飞星
住房宅气不足?风水不旺?cuiwangzhai催旺宅运的几类方式(fangshi)
住房zhufang宅气不足?风水不旺?催旺宅cuiwangzhai运的几类(jilei)方式 屋显老退,须十五年一小...
66个网友看过(kanguo) 2024-05-13
玄空飞星
八字命理xuankong玄空风水中心线凶验范畴fanchou
中心线:xiongyan凶验范畴 丙午:女性有月经(yuejing)失调、呕血之疾(zhiji)、出不孝之子,纵...
65个网友看过kanguo 2024-05-13
玄空飞星
2021辛丑年九宫(jiugong)飞星图,催聚财星、解决凶煞详细说明(shuoming)
2020年马上就需要过完后,这一年大部分(dabufen)人都并不是很顺,无论是人体(renti)還...
68个网友(wangyou)看过 2024-05-13
怎样看住房风水?方式许多 ,wanfa万法归宗,并肩而立(bingjianerli),归根结底(guigenjiedi)便是,让...
68个网友看过(kanguo) 2024-05-13
2021辛丑年(xinchounian),非常容易危害家居家具jiaju风水的好多个方向。
正所谓“风水风水轮流转(lunliuzhuan)”,在新的一年中,每一个人都期待(qidai)自身可以迈...
70个网友看过(kanguo) 2024-05-13
玄空飞星
建造或购买(goumai)家居时,明确房型是尤为重要youweizhongyao的。
许多,大家大多数喜爱(xiai)坐南...
68个网友看过(kanguo) 2024-05-13